职位列表
暂无满足条件的职位,建议修改搜索条件试试~
招聘简章西安埃克森电源有限公司是专业从事电力电子、电源产品的研发设计、生产、销售和服务的高科技公司。
公司引进德国技术,会同西安交大、西工大、西安电子科技大学等多所高校设计出ACSOON系列电源产品,涵盖军用-航空专用电源、中频400HZ静变电源、变频电源、稳压稳频电源、逆变电源、大功率不间断(工业级UPS)供电系统和太阳能风力发电系统等诸多电源产品领域。
公司不仅面向军用电源产品领域同时也面向工业电源领域,能为客户提供军品级、工业品级的多种电源系统解决方案,力争在让客户享受军工级别产品的高质量和优质服务的同时,最大程度的节省客户资源,为客户量身打造最合适的电源产品和供电系统整体解决方案。
ACSOON电源,军工本色,您最值得信赖的电源!
我企为更好地走上产业化、规模化之路,高薪聘请!
薪酬福利:
全勤奖、住房补贴、五险一金、员工旅游、带薪年假、绩效奖金、免费班车、周末双休
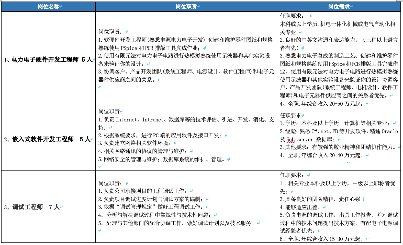
从这里起步,你可以成为资深企业高管、军品市场常务副总、电力电子软硬件开发工程师、产品研发技术专家、嵌入式软件开发工程师、企业内部合伙人…


公司地址:陕西省西咸新区泾河新城茶马大道1688号
简历投递:*****
宣讲会时间:2019年10月9日下午14:00-18:00 西安电子科技大学(西安市雁塔区太白南路2号北校区阶梯教室J114)





